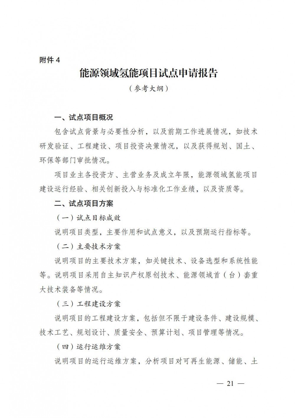
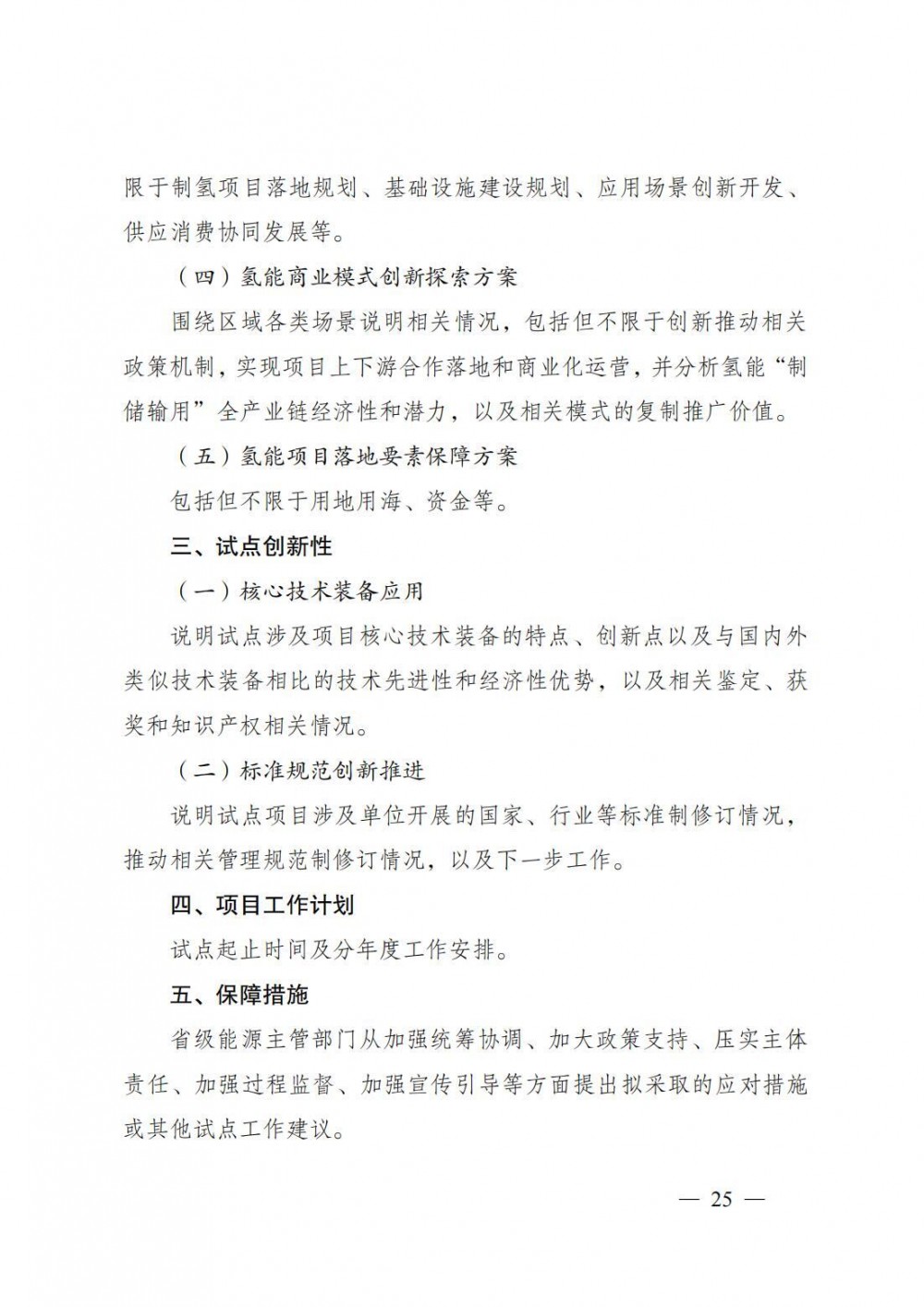
近日,廣東省能源局轉發國家能源局綜合司關于組織開展能源領域氫能試點工作的通知。要求于6月30日前將相關推薦材料(紙質版2套、電子版1套)通過中國郵政EMS寄送廣東省能源局(新能源處)。
全文如下:
廣東省能源局轉發國家能源局綜合司關于組織開展能源領域氫能試點工作的通知
各地級以上市發展改革局(委)、惠州市能源和重點項目局,廣東能源集團:
現將《國家能源局綜合司關于組織開展能源領域氫能試點工作的通知》(國能綜通科技〔2025〕91號,以下簡稱《通知》)轉給你們,請按照《通知》要求,組織做好有關項目試點和區域試點申報推薦工作。
請各單位認真審核申報材料,確保申報項目及材料真實、準確、完整,于6月30日前將相關推薦材料(紙質版2套、電子版1套)通過中國郵政EMS寄送我局(新能源處)。
廣東省能源局
2025年6月19日
相關附件:國家能源局綜合司關于組織開展能源領域氫能試點工作的通知.pdf


























