近日,國家標準化管理委員會發布關于批準發布《工業用合成鹽酸》等273項推薦性國家標準和9項推薦性國家標準修改單的公告。
其中,一項為標準為《電解水制氫用質子交換膜》,該標準將于2025年9月1日起實施。
本文件規定了電解水制氫用質子交換膜的分類與標記、技術要求、試驗方法、檢驗規則以及標志、包裝、運輸和貯存。
本文件適用于質子交換膜電解水制氫系統用質子交換膜的科研、生產、使用和管理。
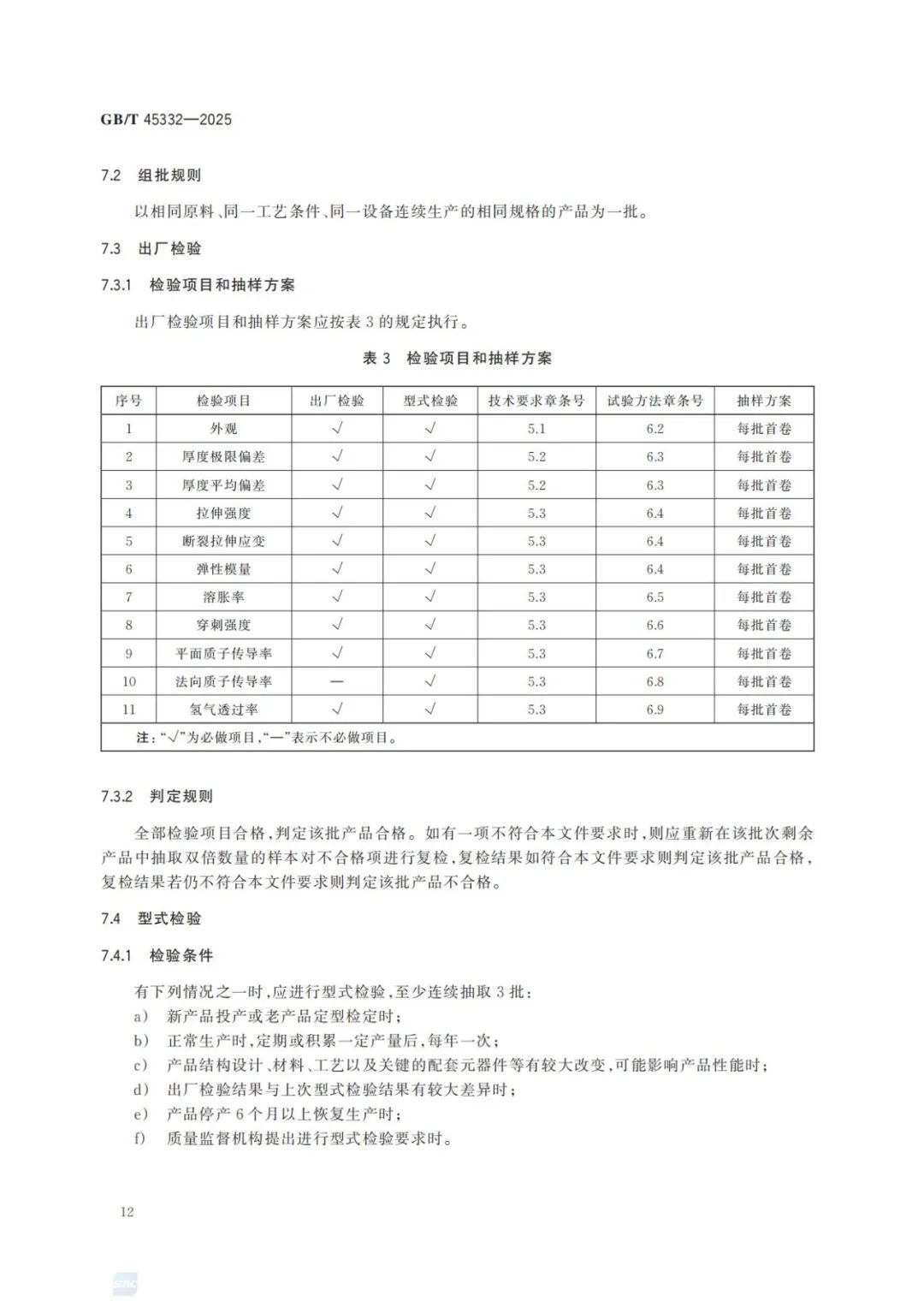
電解水制氫用質子交換膜厚度極限偏差和厚度平均偏差應符合表1的規定。
表1厚度極限偏差和厚度平均偏差要求

電解水制氫用質子交換膜性能指標應符合表2的規定。
表2性能指標要求


全文如下:

電解水制氫用質子交換膜
Proton exchange membrane for hydrogen production via water electrolysis
國家標準 推薦性 即將實施
國家標準《電解水制氫用質子交換膜》 由TC382(全國分離膜標準化技術委員會)歸口 ,主管部門為國家標準委。
主要起草單位:山東東岳未來氫能材料股份有限公司、上海億氫科技有限公司、中船(邯鄲)派瑞氫能科技有限公司、寧波昌祺微濾膜科技有限公司、淄博市計量技術研究院、北京中電豐業技術開發有限公司、廣東泰極動力科技有限公司、蘇州科潤新材料股份有限公司、浙江嘉翔氟塑料有限公司、淄博高新技術產業開發區精細化工和高分子材料研究院、山東森榮新材料股份有限公司、濟南思克測試技術有限公司、江蘇源氫新能源科技股份有限公司、山東賽克賽斯氫能源有限公司、航膜科技發展集團有限公司、上海漢丞實業有限公司、艾杰旭化工科技(上海)有限公司、中國科學院大連化學物理研究所、未勢能源科技有限公司、戈爾(深圳)有限公司、鴻基創能科技(佛山)有限公司、陽光氫能科技有限公司、上海電氣集團股份有限公司、福建海德福新材料有限公司、遼寧科京新材料有限公司、天津市大陸制氫設備有限公司、沃頓科技股份有限公司、山東省膜學會、蘇州優可發新材料科技有限公司、四川東為氫源科技有限公司、湖南隆深氫能科技有限公司、北京新研創能科技有限公司、上海舜華新能源系統有限公司、上海市塑料研究所有限公司、上海文景能源科技有限公司、四川中科興業高新材料有限公司、廣東卡沃羅氫科技有限公司、安徽明天氫能科技股份有限公司、寧波中科科創新能源科技有限公司、江蘇國富氫能技術裝備股份有限公司、西安航天華陽機電裝備有限公司、天府永興實驗室、德州新動能鐵塔發電有限公司、鄂爾多斯市永勝水處理有限公司、浙江巨圣氟化學有限公司、貴州梅嶺電源有限公司、安徽枡水新能源科技有限公司、中瑞國能科技(東莞)有限公司 、山西國潤儲能科技有限公司、國家電投集團氫能科技發展有限公司、西安隆基氫能科技有限公司、氫輝能源(深圳)有限公司、深圳市通用氫能科技有限公司、四川東材科技集團股份有限公司、蘇州市氫能產業創新中心有限公司、海天水務集團股份公司、中國電建集團華東勘測設計研究院有限公司、廈門嘉戎技術股份有限公司、重慶摩爾水處理設備有限公司、三一氫能有限公司、南京工程學院、山東大學、華北電力大學、北京化工大學、上海錢豐紡織品有限公司、上海氫器時代科技有限公司、杭州匠容道環境科技有限公司、江蘇拓邦華創科技有限公司、山東電力建設第三工程有限公司、道爾頓膜技術(深圳)有限公司 。主要起草人 張永明、鄒業成、解旭陽、曹朋飛、任航星、李朝暉、任俊、張春榮、馬東生、楊大偉、胡全英、何乃林、榮欽功、張目清、徐斌、丁孝濤、王瀚漪、楊穎、王旭、郝金凱、龔正偉、汪志勇、楊云松、魏廣科、楊敏、孟祥青、張建國、許衛、金焱、劉洪玉、平立峰、何偉東、陳新、齊志剛、王森、石磊、符策煌、郭萬才、余瑞興、潘永志、陳禹彬、王朝、鄭拓文、雷憲章、張清哲、唐浩、葉懷英、劉江濤、張顯、陳星宏、孟青、周明正、孫雪敬、樊建濤、堯克光、王明、潘志成、朱爽、蔣林煜、馬兵、饒洪宇、徐翊竣、常景彩、劉建國、劉雅楠、郝明磊、徐建峰、王大新、趙慧宇、代增麗、張釗、李杰先、范云雙、唐春、楊浩鋒、譚愛東、鄭濤、劉洋、彭玉梅、陳思思 。
















