6月4日,中原內配集團股份有限公司(簡稱:中原內配)發布關于簽署戰略合作框架協議的公告。
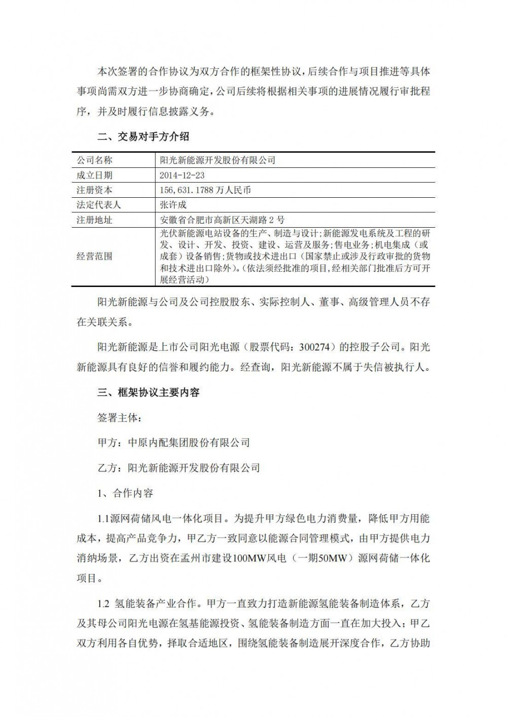
公告稱,隨著全球能源轉型壓力、新能源規模化挑戰以及電力系統靈活性的迫切需求,能源系統改革是必然選擇。為響應“雙碳”目標,中原內配集團股份有限公司于2025年5月30日與陽光新能源開發股份有限公司(簡稱“陽光新能源”)簽署了《戰略合作協議》(簡稱“合作協議”),圍繞能源結構轉型,實現優勢互補、合作共贏。
根據框架協議,為提升甲方綠色電力消費量,降低中原內配用能成本,提高產品競爭力,雙方一致同意以能源合同管理模式,由中原內配提供電力消納場景,陽光新能源出資在孟州市建設100MW風電(一期50MW)源網荷儲一體化項目。
在氫能裝備產業合作方面,中原內配一直致力打造新能源氫能裝備制造體系,陽光新能源及其母公司陽光電源在氫基能源投資、氫能裝備制造方面一直在加大投入;雙方將利用各自優勢,擇取合適地區,圍繞氫能裝備制造展開深度合作,陽光新能源協助中原內配氫能裝備的制造及市場開拓。
在氫能應用場景方面,氫能產業發展離不開氫能基礎設置的建設及應用場景搭建。雙方將計劃在河南省內,圍繞制氫站、加氫站、氫能車輛應用、傳統能源替代、氫氨醇綠色制備、政府訂單獲取等方面共同合作。
中原內配與陽光新能源通過簽訂綠電長周期協議,在除去源網荷儲直供電以外,進一步降低中原內配用能成本、提高綠色能源使用比例,驅動能源轉型,提高中原內配產品市場競爭力實現互惠共贏。
中原內配表示,本次合作旨在與陽光新能源的戰略布局形成互補優勢,共同推動公司源網荷儲一體化及氫能產業項目的開展,有利于加快公司能源結構轉型,構筑良性互動、綠色發展新格局。
本次合作可在有效提升新能源充分利用,落實公司碳減排計劃,實現公司產業綠色、節能及可持續發展的同時,進一步降低成本,提高經濟效益,提升公司核心競爭力。
以本次合作為契機,中原內配將攜手陽光新能源充分發揮雙方在技術、市場、資源等方面的協同優勢,進一步深化氫能領域合作,推進公司氫燃料電池系統應用推廣,全面拓展氫能全產業鏈布局。
公告如下:



